7*24小时热线:15893666088
首页 >新闻中心 > 公司新闻 >

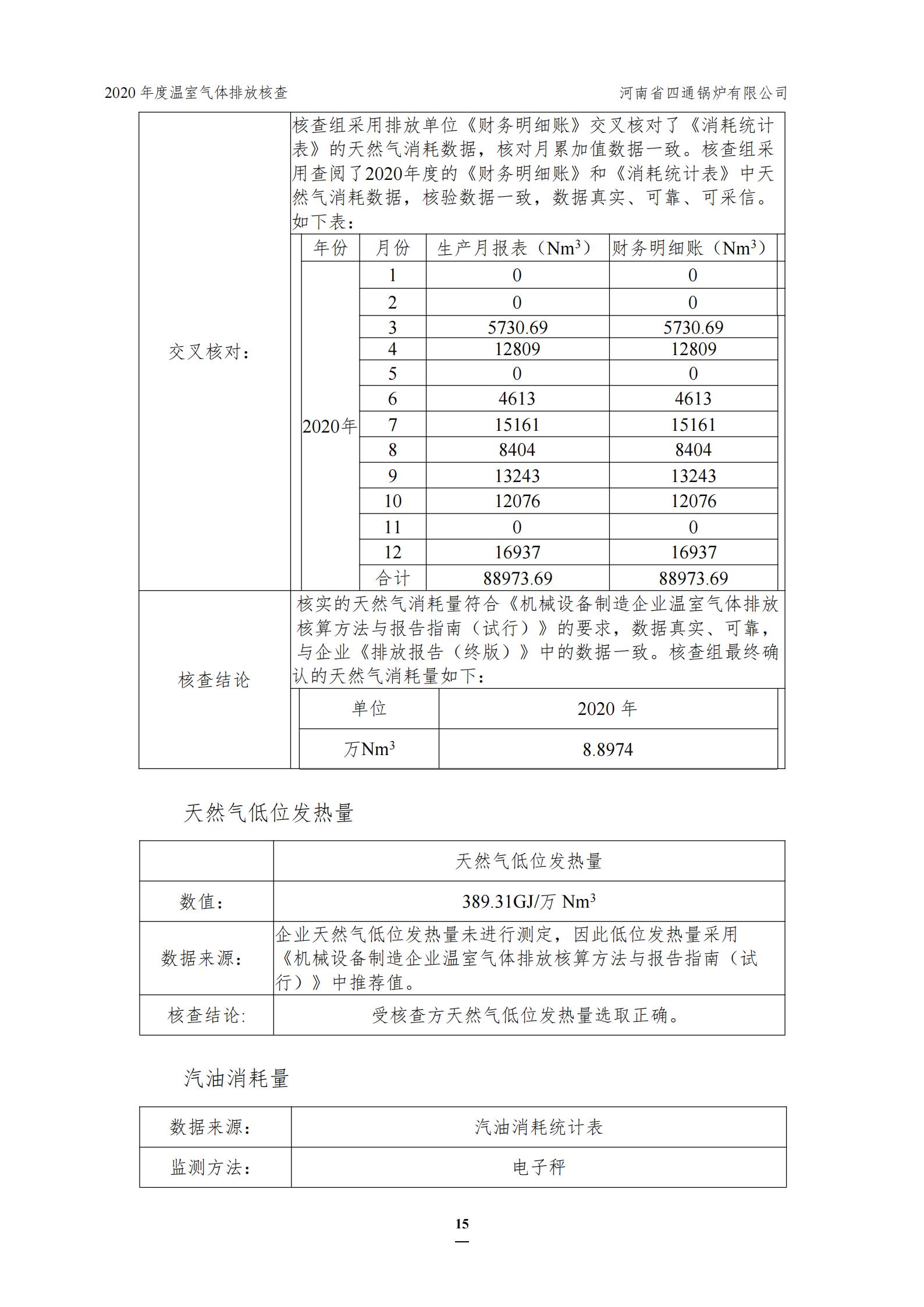
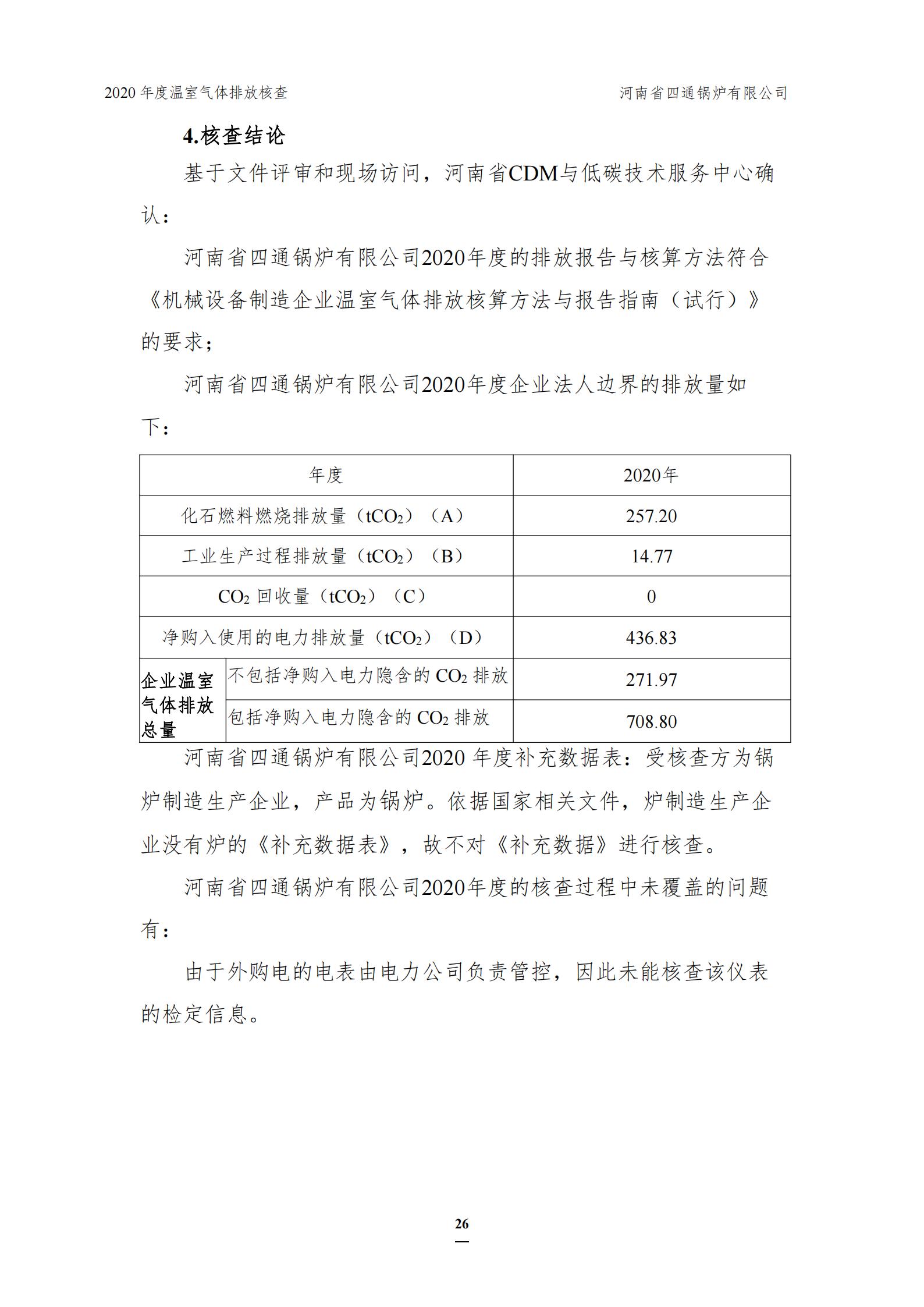
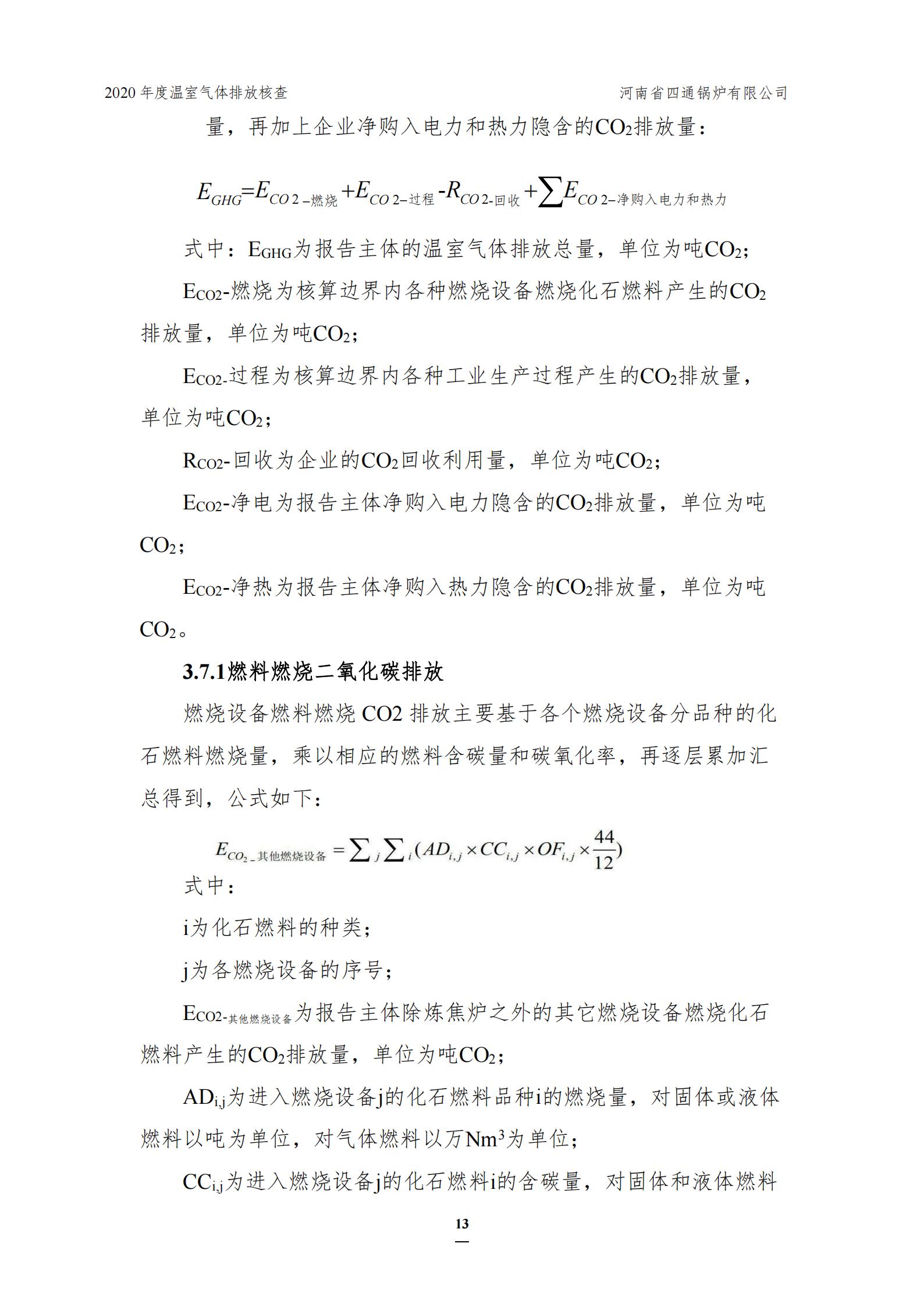
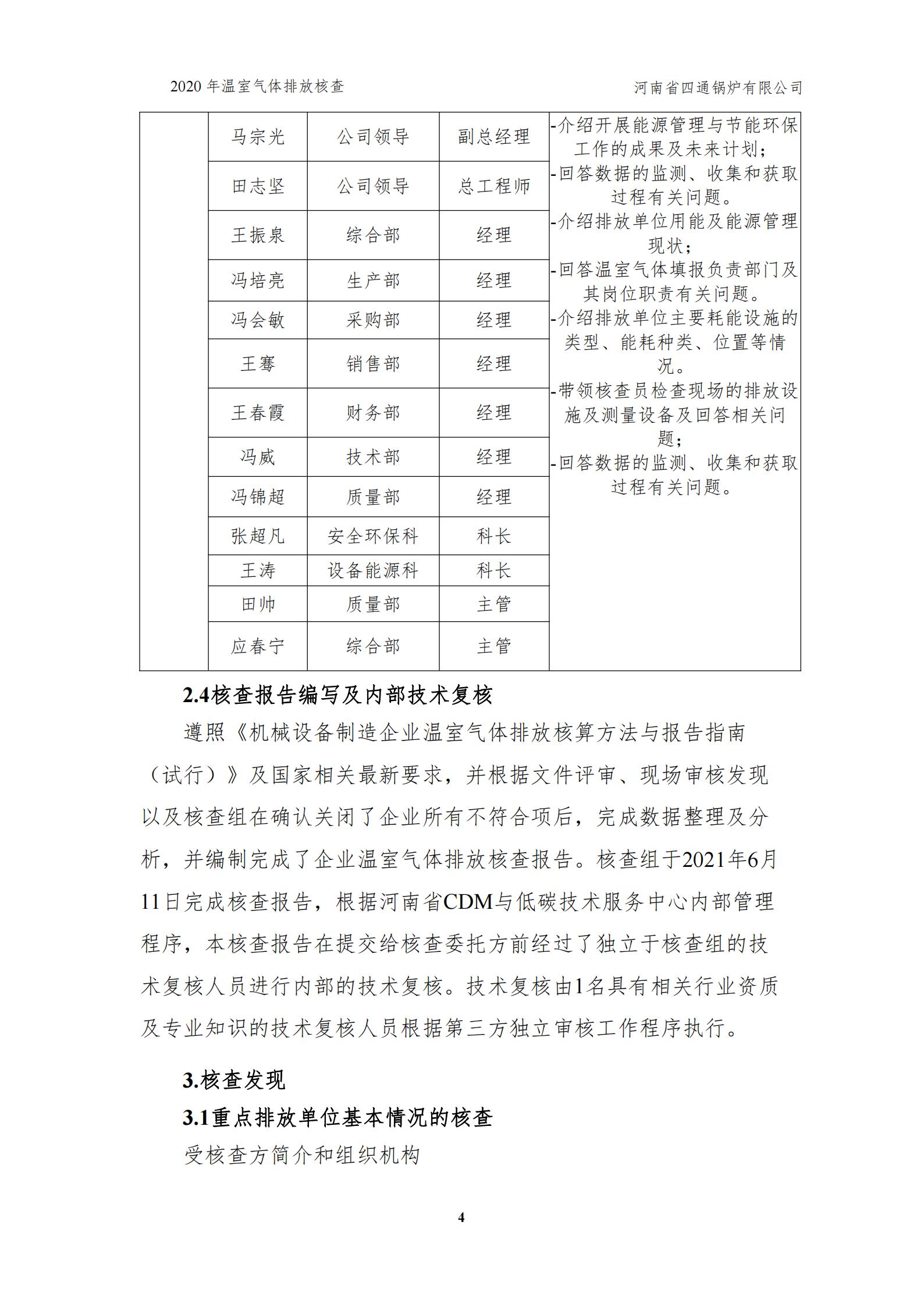
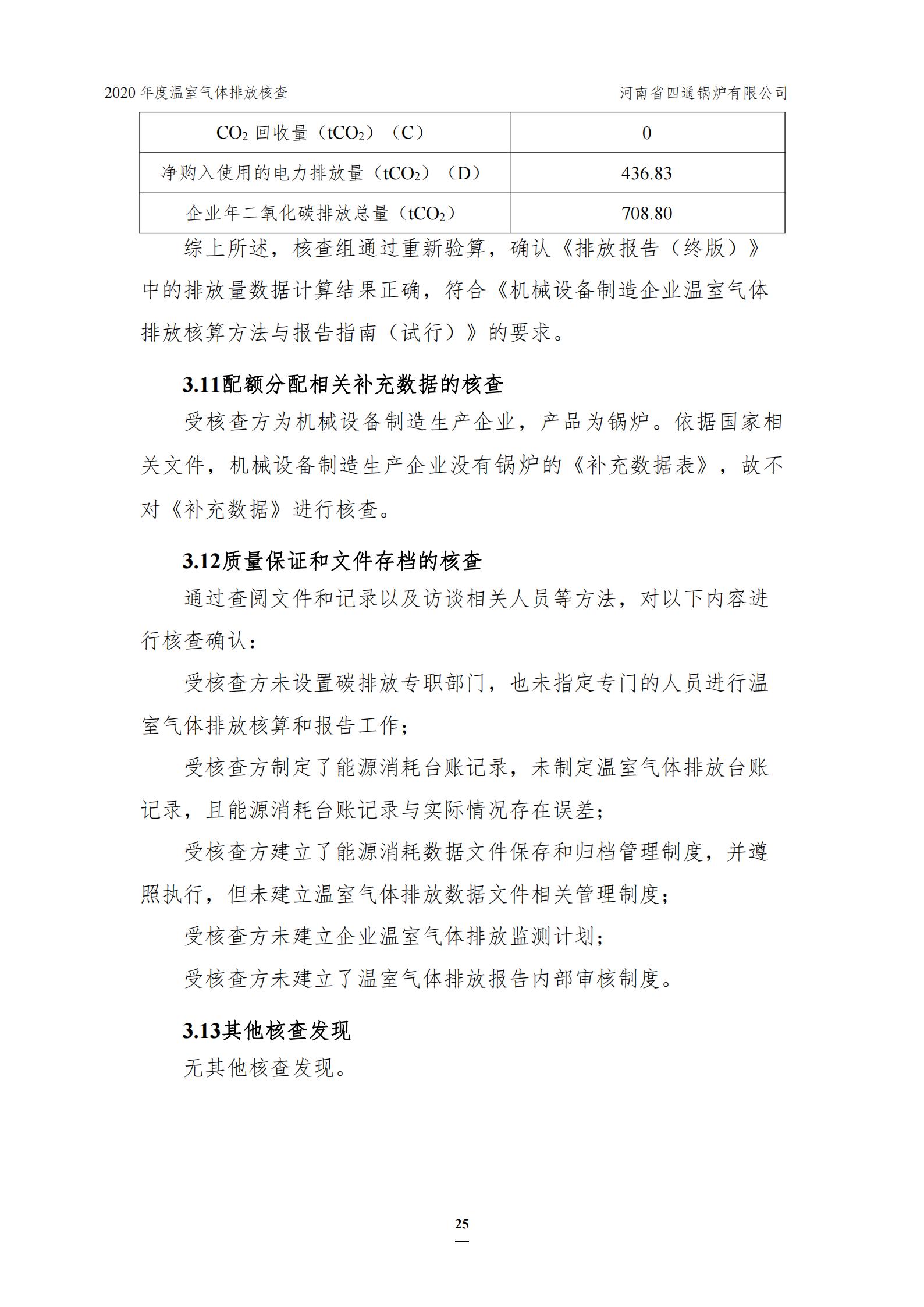
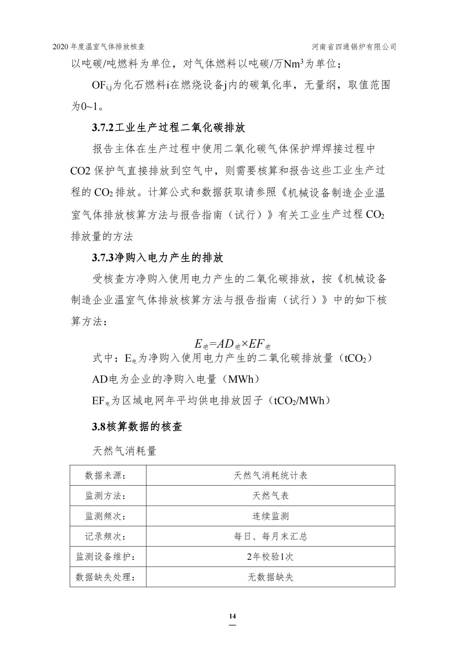
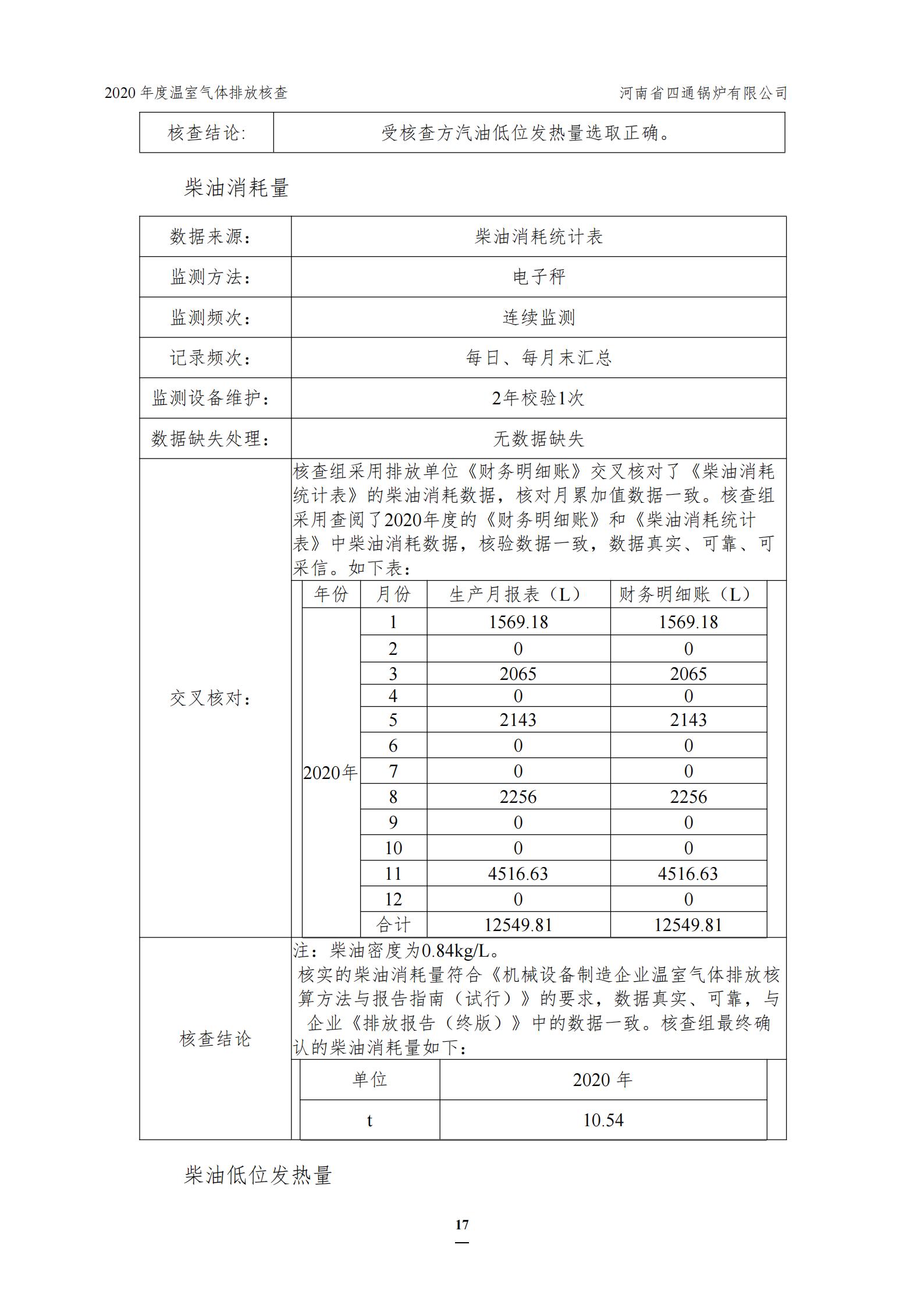
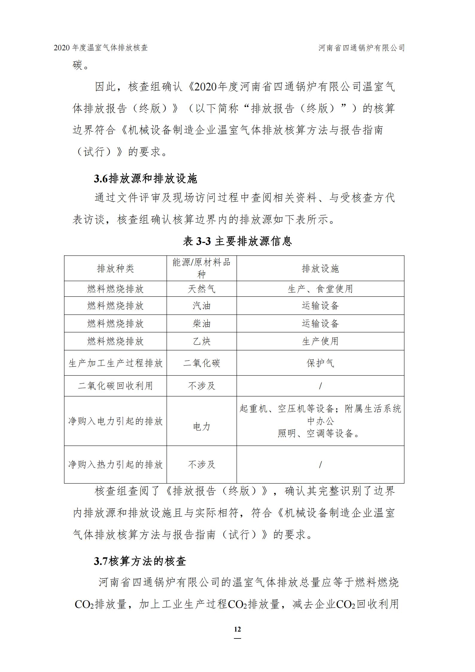
河南省四通锅炉有限公司2020年度温室气体排放碳核查报告

2021-07-03      浏览量






































上一篇:河南省四通锅炉有限公司2020年度产品碳足迹报告

下一篇:周口市委办信息室主任王建勋一行莅临四通锅炉考察调研

在线订购

欢迎填写以下表格,留下您的联系电话、常用邮箱、设备使用地等信息,并尽可能详细描述产品需求,我们将快速处理您提交的信息,确保您的购买咨询得到及时、准确的回复。

联系我们

四通锅炉为您提供低氮锅炉贯流锅炉燃油气锅炉电加热锅炉生物质锅炉、的选购和全方位的解决方案;您可以致电全国服务热线 0371-58576888、销售电话 0371-58576999 进行产品咨询或来访预约,我们将竭诚为您服务!